什么是Feign?它在SpringCloud框架的作用是什么?根据这两个问题,下面,我就和大家分享一下在SpringCloud中feign内部实现代码的细节,希望能够对于正在学习SpringCloud框架的小伙伴有一定的帮助!
1. 概述
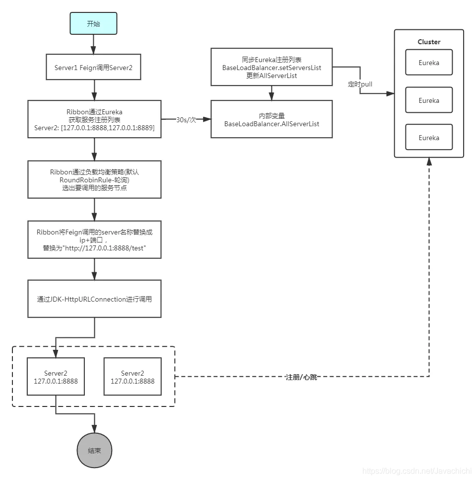
Feign用于服务间调用,它的内部实现是一个包含Ribbon(负载均衡)的**JDK-HttpURLConnection(Http)**调用。虽然调用形式是类似于RPC,但是实际调用是Http,这也是为什么Feign被称为伪RPC调用的原因。
内部调用过程如下:

2. 代码细节
1) BaseLoadBalancer.java配置初始化
重点功能: 1. 初始化负载均衡策略 2. 初始化取服务注册列表调度策略
void initWithConfig(IClientConfig clientConfig, IRule rule, IPing ping, LoadBalancerStats stats) {
...
// 每隔30s Ping一次
int pingIntervalTime = Integer.parseInt(""
+ clientConfig.getProperty(
CommonClientConfigKey.NFLoadBalancerPingInterval,
Integer.parseInt("30")));
// 每次最多Ping 2s
int maxTotalPingTime = Integer.parseInt(""
+ clientConfig.getProperty(
CommonClientConfigKey.NFLoadBalancerMaxTotalPingTime,
Integer.parseInt("2")));
setPingInterval(pingIntervalTime);
setMaxTotalPingTime(maxTotalPingTime);
// cross associate with each other
// i.e. Rule,Ping meet your container LB
// LB, these are your Ping and Rule guys ...
// 设置负载均衡规则
setRule(rule);
// 初始化取服务注册列表调度策略
setPing(ping);
setLoadBalancerStats(stats);
rule.setLoadBalancer(this);
...
}
2) 负载均衡策略初始化
重点功能: 1. 默认使用轮询策略
BaseLoadBalancer.java
public void setRule(IRule rule) {
if (rule != null) {
this.rule = rule;
} else {
/* default rule */
// 默认使用轮询策略
this.rule = new RoundRobinRule();
}
if (this.rule.getLoadBalancer() != this) {
this.rule.setLoadBalancer(this);
}
}
RoundRobinRule.java
private AtomicInteger nextServerCyclicCounter;
public Server choose(ILoadBalancer lb, Object key) {
if (lb == null) {
log.warn("no load balancer");
return null;
}
Server server = null;
int count = 0;
while (server == null && count++ < 10) {
List<Server> reachableServers = lb.getReachableServers();
List<Server> allServers = lb.getAllServers();
int upCount = reachableServers.size();
int serverCount = allServers.size();
if ((upCount == 0) || (serverCount == 0)) {
log.warn("No up servers available from load balancer: " + lb);
return null;
}
// 轮询重点算法
int nextServerIndex = incrementAndGetModulo(serverCount);
server = allServers.get(nextServerIndex);
if (server == null) {
/* Transient. */
Thread.yield();
continue;
}
if (server.isAlive() && (server.isReadyToServe())) {
return (server);
}
// Next.
server = null;
}
if (count >= 10) {
log.warn("No available alive servers after 10 tries from load balancer: "
+ lb);
}
return server;
}
private int incrementAndGetModulo(int modulo) {
for (;;) {
int current = nextServerCyclicCounter.get();
int next = (current + 1) % modulo;
if (nextServerCyclicCounter.compareAndSet(current, next))
return next;
}
}
3) 初始化取服务注册列表调度策略
重点功能: 1. 设置轮询间隔为30s 一次
注意: 这里没有做实际的Ping,只是获取缓存的注册列表的alive服务,原因是为了提高性能
BaseLoadBalancer.java
public void setPing(IPing ping) {
if (ping != null) {
if (!ping.equals(this.ping)) {
this.ping = ping;
setupPingTask(); // since ping data changed
}
} else {
this.ping = null;
// cancel the timer task
lbTimer.cancel();
}
}
void setupPingTask() {
if (canSkipPing()) {
return;
}
if (lbTimer != null) {
lbTimer.cancel();
}
lbTimer = new ShutdownEnabledTimer("NFLoadBalancer-PingTimer-" + name,
true);
// 这里虽然默认设置是10s一次,但是在初始化的时候,设置了30s一次
lbTimer.schedule(new PingTask(), 0, pingIntervalSeconds * 1000);
forceQuickPing();
}
class Pinger {
private final IPingStrategy pingerStrategy;
public Pinger(IPingStrategy pingerStrategy) {
this.pingerStrategy = pingerStrategy;
}
public void runPinger() throws Exception {
if (!pingInProgress.compareAndSet(false, true)) {
return; // Ping in progress - nothing to do
}
// we are "in" - we get to Ping
Server[] allServers = null;
boolean[] results = null;
Lock allLock = null;
Lock upLock = null;
try {
/*
* The readLock should be free unless an addServer operation is
* going on...
*/
allLock = allServerLock.readLock();
allLock.lock();
allServers = allServerList.toArray(new Server[allServerList.size()]);
allLock.unlock();
int numCandidates = allServers.length;
results = pingerStrategy.pingServers(ping, allServers);
final List<Server> newUpList = new ArrayList<Server>();
final List<Server> changedServers = new ArrayList<Server>();
for (int i = 0; i < numCandidates; i++) {
boolean isAlive = results[i];
Server svr = allServers[i];
boolean oldIsAlive = svr.isAlive();
svr.setAlive(isAlive);
if (oldIsAlive != isAlive) {
changedServers.add(svr);
logger.debug("LoadBalancer [{}]: Server [{}] status changed to {}",
name, svr.getId(), (isAlive ? "ALIVE" : "DEAD"));
}
if (isAlive) {
newUpList.add(svr);
}
}
upLock = upServerLock.writeLock();
upLock.lock();
upServerList = newUpList;
upLock.unlock();
notifyServerStatusChangeListener(changedServers);
} finally {
pingInProgress.set(false);
}
}
}
private static class SerialPingStrategy implements IPingStrategy {
@Override
public boolean[] pingServers(IPing ping, Server[] servers) {
int numCandidates = servers.length;
boolean[] results = new boolean[numCandidates];
logger.debug("LoadBalancer: PingTask executing [{}] servers configured", numCandidates);
for (int i = 0; i < numCandidates; i++) {
results[i] = false; /* Default answer is DEAD. */
try {
// NOTE: IFF we were doing a real ping
// assuming we had a large set of servers (say 15)
// the logic below will run them serially
// hence taking 15 times the amount of time it takes
// to ping each server
// A better method would be to put this in an executor
// pool
// But, at the time of this writing, we dont REALLY
// use a Real Ping (its mostly in memory eureka call)
// hence we can afford to simplify this design and run
// this
// serially
if (ping != null) {
results[i] = ping.isAlive(servers[i]);
}
} catch (Exception e) {
logger.error("Exception while pinging Server: '{}'", servers[i], e);
}
}
return results;
}
}
4) 最后拼接完整URL使用JDK-HttpURLConnection进行调用
SynchronousMethodHandler.java(io.github.openfeign:feign-core:10.10.1/feign.SynchronousMethodHandler.java)
Object executeAndDecode(RequestTemplate template, Options options) throws Throwable {
Request request = this.targetRequest(template);
if (this.logLevel != Level.NONE) {
this.logger.logRequest(this.metadata.configKey(), this.logLevel, request);
}
long start = System.nanoTime();
Response response;
try {
response = this.client.execute(request, options);
response = response.toBuilder().request(request).requestTemplate(template).build();
} catch (IOException var13) {
if (this.logLevel != Level.NONE) {
this.logger.logIOException(this.metadata.configKey(), this.logLevel, var13, this.elapsedTime(start));
}
throw FeignException.errorExecuting(request, var13);
}
...
}
LoadBalancerFeignClient.java
@Override
public Response execute(Request request, Request.Options options) throws IOException {
try {
URI asUri = URI.create(request.url());
String clientName = asUri.getHost();
URI uriWithoutHost = cleanUrl(request.url(), clientName);
FeignLoadBalancer.RibbonRequest ribbonRequest = new FeignLoadBalancer.RibbonRequest(
this.delegate, request, uriWithoutHost);
IClientConfig requestConfig = getClientConfig(options, clientName);
return lbClient(clientName)
.executeWithLoadBalancer(ribbonRequest, requestConfig).toResponse();
}
catch (ClientException e) {
IOException io = findIOException(e);
if (io != null) {
throw io;
}
throw new RuntimeException(e);
}
}
AbstractLoadBalancerAwareClient.java
public T executeWithLoadBalancer(final S request, final IClientConfig requestConfig) throws ClientException {
LoadBalancerCommand<T> command = buildLoadBalancerCommand(request, requestConfig);
try {
return command.submit(
new ServerOperation<T>() {
@Override
public Observable<T> call(Server server) {
// 获取真实访问URL
URI finalUri = reconstructURIWithServer(server, request.getUri());
S requestForServer = (S) request.replaceUri(finalUri);
try {
return Observable.just(AbstractLoadBalancerAwareClient.this.execute(requestForServer, requestConfig));
}
catch (Exception e) {
return Observable.error(e);
}
}
})
.toBlocking()
.single();
} catch (Exception e) {
Throwable t = e.getCause();
if (t instanceof ClientException) {
throw (ClientException) t;
} else {
throw new ClientException(e);
}
}
}
FeignLoadBalancer.java
@Override
public RibbonResponse execute(RibbonRequest request, IClientConfig configOverride)
throws IOException {
Request.Options options;
if (configOverride != null) {
RibbonProperties override = RibbonProperties.from(configOverride);
options = new Request.Options(override.connectTimeout(this.connectTimeout),
override.readTimeout(this.readTimeout));
}
else {
options = new Request.Options(this.connectTimeout, this.readTimeout);
}
Response response = request.client().execute(request.toRequest(), options);
return new RibbonResponse(request.getUri(), response);
}
feign.Client.java
@Override
public Response execute(Request request, Options options) throws IOException {
HttpURLConnection connection = convertAndSend(request, options);
return convertResponse(connection, request);
}
Response convertResponse(HttpURLConnection connection, Request request) throws IOException {
// 使用HttpURLConnection 真实进行Http调用
int status = connection.getResponseCode();
String reason = connection.getResponseMessage();
if (status < 0) {
throw new IOException(format("Invalid status(%s) executing %s %s", status,
connection.getRequestMethod(), connection.getURL()));
}
Map<String, Collection<String>> headers = new LinkedHashMap<>();
for (Map.Entry<String, List<String>> field : connection.getHeaderFields().entrySet()) {
// response message
if (field.getKey() != null) {
headers.put(field.getKey(), field.getValue());
}
}
Integer length = connection.getContentLength();
if (length == -1) {
length = null;
}
InputStream stream;
if (status >= 400) {
stream = connection.getErrorStream();
} else {
stream = connection.getInputStream();
}
return Response.builder()
.status(status)
.reason(reason)
.headers(headers)
.request(request)
.body(stream, length)
.build();
}
拓展干货阅读:一线大厂面试题、高并发等主流技术资料
以上就是Spring Cloud Feign内部实现代码细节的详细内容,更多关于Spring Cloud Feign的资料请关注W3Cschool其它相关文章!


