关注公众号▲ W3Cschool▲ ,每天一篇文章,与你共同成长

作者丨Kamran Ahmed
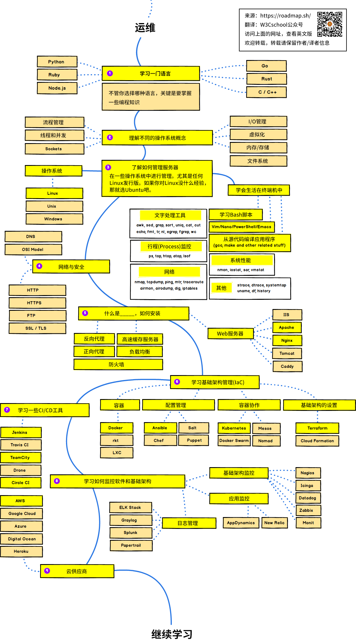
来源丨https://roadmap.sh/
翻译丨大狮兄
最近,公众号一直发一些搞笑幽默类的内容,该发一些干货了。
我翻译了2020年Web开发人员的学习路线图,供大家学习参考,也可以根据这一路径自检。
翻译水平有限,如果有错误,欢迎批评指正。如果你有英文阅读能力,可以访问原网址查看,会更加准确一些。这个项目在GitHub上已经获得了93.8个星星。
Github地址:
https://github.com/kamranahmedse/developer-roadmap

前端
▼

后端
▼

运维
▼
注:2020年运维的学习路径与2019年的基本一样



