认识 React 钩子函数

2021-04-06 11:12:31 浏览数 (74)

React 相信大家都不陌生,那么 React 的钩子函数你知道嘛?本篇文章告诉你。

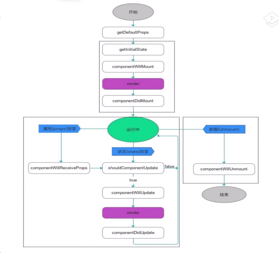
钩子函数运行总览

钩子函数运行总览

React 基本的钩子函数(蓝色是持续运行的钩子函数)

基本的钩子函数

执行顺序

执行顺序

与组件相关的重要钩子函数

相关的钩子函数

以上就是小编为您带来的关于 认识 React 钩子函数 的全部内容。


1 人点赞