本篇文章将为您介绍了一下什么是集群流控,如何使用阿里的开源项目 Sentine l实现动态配置的集群流控的详细内容,以下是详情内容,希望能对大家的学习有所帮助。
介绍
为什么要使用集群流控呢?
相对于单机流控而言,我们给每台机器设置单机限流阈值,在理想情况下整个集群的限流阈值为机器数量✖️单机阈值。不过实际情况下流量到每台机器可能会不均匀,会导致总量没有到的情况下某些机器就开始限流。因此仅靠单机维度去限制的话会无法精确地限制总体流量。而集群流控可以精确地控制整个集群的调用总量,结合单机限流兜底,可以更好地发挥流量控制的效果。
基于单机流量不均的问题以及如何设置集群整体的QPS的问题,我们需要创建一种集群限流的模式,这时候我们很自然地就想到,可以找一个 server 来专门统计总的调用量,其它的实例都与这台 server 通信来判断是否可以调用。这就是最基础的集群流控的方式。
原理
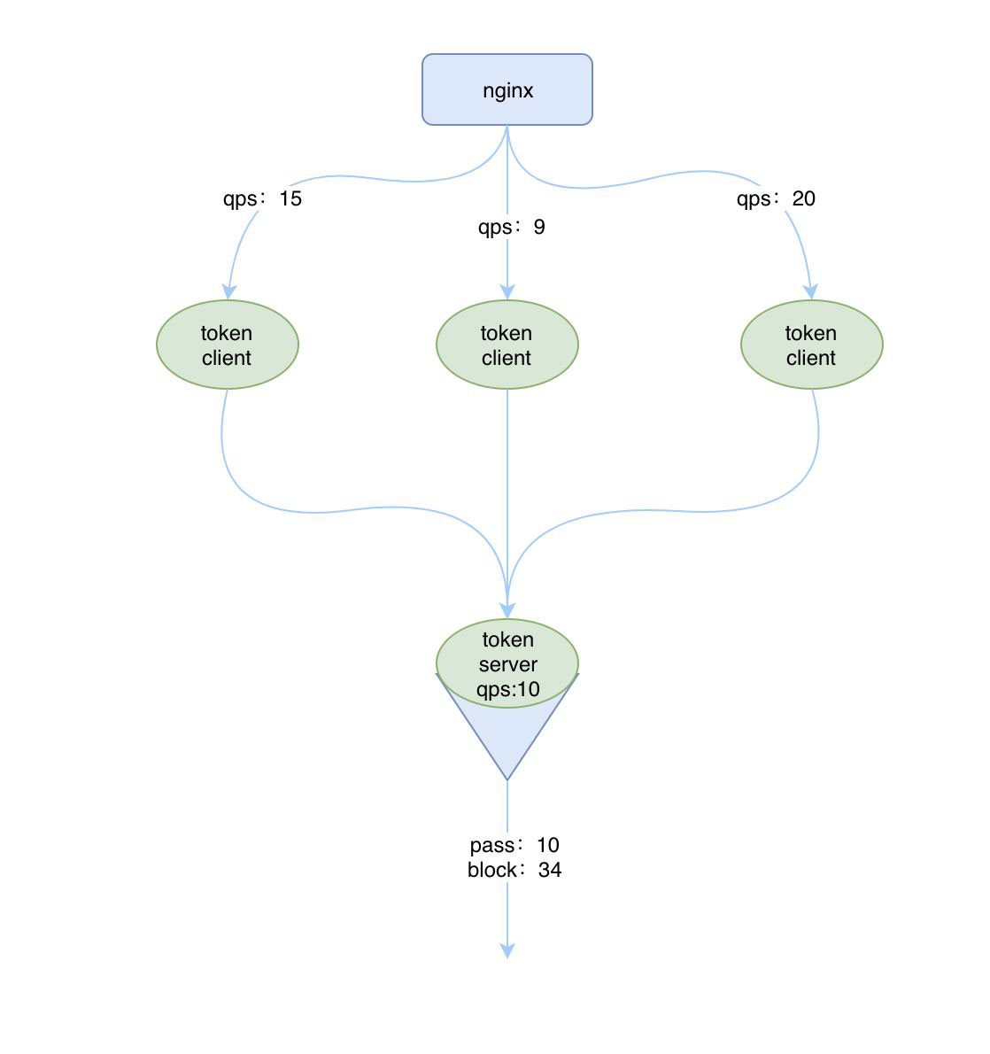
集群限流的原理很简单,和单机限流一样,都需要对 qps 等数据进行统计,区别就在于单机版是在每个实例中进行统计,而集群版是有一个专门的实例进行统计。
这个专门的用来统计数据的称为 Sentinel 的 token server,其他的实例作为 Sentinel 的 token client 会向 token server 去请求 token,如果能获取到 token,则说明当前的 qps 还未达到总的阈值,否则就说明已经达到集群的总阈值,当前实例需要被 block,如下图所示:

和单机流控相比,集群流控中共有两种身份:
- Token Client:集群流控客户端,用于向所属 Token Server 通信请求 token。集群限流服务端会返回给客户端结果,决定是否限流。
- Token Server:即集群流控服务端,处理来自 Token Client 的请求,根据配置的集群规则判断是否应该发放 token(是否允许通过)。
而单机流控中只有一种身份,每个 sentinel 都是一个 token server。
注意,集群限流中的 token server 是单点的,一旦 token server 挂掉,那么集群限流就会退化成单机限流的模式。
Sentinel 集群流控支持限流规则和热点规则两种规则,并支持两种形式的阈值计算方式:
- 集群总体模式:即限制整个集群内的某个资源的总体 qps 不超过此阈值。
- 单机均摊模式:单机均摊模式下配置的阈值等同于单机能够承受的限额,token server 会根据连接数来计算总的阈值(比如独立模式下有 3 个 client 连接到了 token server,然后配的单机均摊阈值为 10,则计算出的集群总量就为 30),按照计算出的总的阈值来进行限制。这种方式根据当前的连接数实时计算总的阈值,对于机器经常进行变更的环境非常适合。
部署方式
token server 有两种部署方式:
一种是独立部署,就是单独启动一个 token server 服务来处理 token client 的请求,如下图所示:

如果独立部署的 token server 服务挂掉的话,那其他的 token client 就会退化成本地流控的模式,也就是单机版的流控,所以这种方式的集群限流需要保证 token server 的高可用性。
一种是嵌入部署,即作为内置的 token server 与服务在同一进程中启动。在此模式下,集群中各个实例都是对等的,token server 和 client 可以随时进行转变,如下图所示:

嵌入式部署的模式中,如果 token server 服务挂掉的话,我们可以将另外一个 token client 升级为token server来,当然啦如果我们不想使用当前的 token server 的话,也可以选择另外一个 token client 来承担这个责任,并且将当前 token server 切换为 token client。Sentinel 为我们提供了一个 api 来进行 token server 与 token client 的切换:
http://<ip>:<port>/setClusterMode?mode=<xxx>
其中 mode 为 0 代表 client,1 代表 server,-1 代表关闭。
PS:注意应用端需要引入集群限流客户端或服务端的相应依赖。
集群限流控制台
sentinel为用户提供集群限流控制台功能,能够通过控制台配置集群的限流规则以及配置集群的Server与Client。
集群限流客户端
要想使用集群限流功能,必须引入集群限流 client 相关依赖:
<dependency>
<groupId>com.alibaba.csp</groupId>
<artifactId>sentinel-cluster-client-default</artifactId>
<version>1.8.0</version>
</dependency>
集群限流服务端
要想使用集群限流服务端,必须引入集群限流 server 相关依赖:
<dependency>
<groupId>com.alibaba.csp</groupId>
<artifactId>sentinel-cluster-server-default</artifactId>
<version>1.8.0</version>
</dependency>
我们结合server和client实现一个嵌入式模式。在pom中同时引入上面的两个依赖,并配置sentinel控制台地址,实现一个查询订单的接口。
pom
<dependency>
<groupId>com.alibaba.csp</groupId>
<artifactId>sentinel-cluster-server-default</artifactId>
</dependency>
<dependency>
<groupId>com.alibaba.csp</groupId>
<artifactId>sentinel-cluster-client-default</artifactId>
</dependency>
application.yml
server:
port: 9091
spring:
application:
name: cloudalibaba-sentinel-clusterServer
cloud:
sentinel:
transport:
#配置sentinel dashboard地址
dashboard: localhost:8080
port: 8719 #默认8719端口
OrderController
@RestController
public class OrderController {
/**
* 查询订单
* @return
*/
@GetMapping("/order/{id}")
public CommonResult<Order> getOrder(@PathVariable("id") Long id){
Order order = new Order(id, "212121");
return CommonResult.success(order.toString());
}
}
代码示例如cloudalibaba-sentinel-cluster-embedded9091
修改VM options配置,启动三个不同端口的实例,即可。
-Dserver.port=9091 -Dproject.name=cloudalibaba-sentinel-clusterServer -Dcsp.sentinel.log.use.pid=true -Dserver.port=9092 -Dproject.name=cloudalibaba-sentinel-clusterServer -Dcsp.sentinel.log.use.pid=true -Dserver.port=9093 -Dproject.name=cloudalibaba-sentinel-clusterServer -Dcsp.sentinel.log.use.pid=true
控制台配置
登录sentinel的控制台,并有访问量后,我们就可以在 Sentinel上面看到集群流控,如下图所示:
点击添加Token Server。

从实例列表中选择一个作为Server端,其他作为Client端,并选中到右侧Client列表,配置token sever端的最大允许的QPS,用于对 Token Server 的资源使用进行限制,防止在嵌入模式下影响应用本身。

配置完成之后的Token Server列表,如下图所示

使用控制台配置token Server、token Client以及限流规则,有很多的缺点:
1、限流规则,不能持久化,应用重启之后,规则丢失。
2、token Server 、token Client配置也会丢失。
官方推荐给集群限流服务端注册动态配置源来动态地进行配置。我们使用nacos作为配置中心,动态配置客户端与服务端属性以及限流规则,实现动态集群限流。
sentinel结合nacos实现集群限流
我们使用Nacos对cloudalibaba-sentinel-cluster-embedded9091进行改造,实现动态配置源来动态进行配置。
配置源注册的相关逻辑可以置于 InitFunc 实现类中,并通过 SPI 注册,在 Sentinel 初始化时即可自动进行配置源加载监听。
嵌入模式部署
添加ClusterInitFunc类
public class ClusterInitFunc implements InitFunc {
//应用名称
private static final String APP_NAME = AppNameUtil.getAppName();
//nacos集群地址
private final String remoteAddress = "localhost:8848";
//nacos配置的分组名称
private final String groupId = "SENTINEL_GROUP";
//配置的dataId
private final String flowDataId = APP_NAME + Constants.FLOW_POSTFIX;
private final String paramDataId = APP_NAME + Constants.PARAM_FLOW_POSTFIX;
private final String configDataId = APP_NAME + Constants.CLIENT_CONFIG_POSTFIX;
private final String clusterMapDataId = APP_NAME + Constants.CLUSTER_MAP_POSTFIX;
private static final String SEPARATOR = "@";
@Override
public void init() {
// Register client dynamic rule data source.
//动态数据源的方式配置sentinel的流量控制和热点参数限流的规则。
initDynamicRuleProperty();
// Register token client related data source.
// Token client common config
// 集群限流客户端的配置属性
initClientConfigProperty();
// Token client assign config (e.g. target token server) retrieved from assign map:
//初始化Token客户端
initClientServerAssignProperty();
// Register token server related data source.
// Register dynamic rule data source supplier for token server:
//集群的流控规则,比如限制整个集群的流控阀值,启动的时候需要添加-Dproject.name=项目名
registerClusterRuleSupplier();
// Token server transport config extracted from assign map:
//初始化server的端口配置
initServerTransportConfigProperty();
// Init cluster state property for extracting mode from cluster map data source.
//初始化集群中服务是客户端还是服务端
initStateProperty();
}
private void initDynamicRuleProperty() {
//流量控制的DataId分别是APP_NAME + Constants.FLOW_POSTFIX;热点参数限流规则的DataId是APP_NAME + Constants.PARAM_FLOW_POSTFIX;
ReadableDataSource<String, List<FlowRule>> ruleSource = new NacosDataSource<>(remoteAddress, groupId,
flowDataId, source -> JSON.parseObject(source, new TypeReference<List<FlowRule>>() {}));
FlowRuleManager.register2Property(ruleSource.getProperty());
ReadableDataSource<String, List<ParamFlowRule>> paramRuleSource = new NacosDataSource<>(remoteAddress, groupId,
paramDataId, source -> JSON.parseObject(source, new TypeReference<List<ParamFlowRule>>() {}));
ParamFlowRuleManager.register2Property(paramRuleSource.getProperty());
}
private void initClientConfigProperty() {
ReadableDataSource<String, ClusterClientConfig> clientConfigDs = new NacosDataSource<>(remoteAddress, groupId,
configDataId, source -> JSON.parseObject(source, new TypeReference<ClusterClientConfig>() {}));
ClusterClientConfigManager.registerClientConfigProperty(clientConfigDs.getProperty());
}
private void initServerTransportConfigProperty() {
ReadableDataSource<String, ServerTransportConfig> serverTransportDs = new NacosDataSource<>(remoteAddress, groupId,
clusterMapDataId, source -> {
List<ClusterGroupEntity> groupList = new Gson().fromJson(source, new TypeToken<List<ClusterGroupEntity>>(){}.getType());
return Optional.ofNullable(groupList)
.flatMap(this::extractServerTransportConfig)
.orElse(null);
});
ClusterServerConfigManager.registerServerTransportProperty(serverTransportDs.getProperty());
}
private void registerClusterRuleSupplier() {
// Register cluster flow rule property supplier which creates data source by namespace.
// Flow rule dataId format: ${namespace}-flow-rules
ClusterFlowRuleManager.setPropertySupplier(namespace -> {
ReadableDataSource<String, List<FlowRule>> ds = new NacosDataSource<>(remoteAddress, groupId,
namespace + Constants.FLOW_POSTFIX, source -> JSON.parseObject(source, new TypeReference<List<FlowRule>>() {}));
return ds.getProperty();
});
// Register cluster parameter flow rule property supplier which creates data source by namespace.
ClusterParamFlowRuleManager.setPropertySupplier(namespace -> {
ReadableDataSource<String, List<ParamFlowRule>> ds = new NacosDataSource<>(remoteAddress, groupId,
namespace + Constants.PARAM_FLOW_POSTFIX, source -> JSON.parseObject(source, new TypeReference<List<ParamFlowRule>>() {}));
return ds.getProperty();
});
}
private void initClientServerAssignProperty() {
// Cluster map format:
// [{"clientSet":["112.12.88.66@8729","112.12.88.67@8727"],"ip":"112.12.88.68","serverId":"112.12.88.68@8728","port":11111}]
// serverId: <ip@commandPort>, commandPort for port exposed to Sentinel dashboard (transport module)
ReadableDataSource<String, ClusterClientAssignConfig> clientAssignDs = new NacosDataSource<>(remoteAddress, groupId,
clusterMapDataId, source -> {
List<ClusterGroupEntity> groupList = new Gson().fromJson(source, new TypeToken<List<ClusterGroupEntity>>(){}.getType());
return Optional.ofNullable(groupList)
.flatMap(this::extractClientAssignment)
.orElse(null);
});
ClusterClientConfigManager.registerServerAssignProperty(clientAssignDs.getProperty());
}
private void initStateProperty() {
// Cluster map format:
// [{"clientSet":["112.12.88.66@8729","112.12.88.67@8727"],"ip":"112.12.88.68","serverId":"112.12.88.68@8728","port":11111}]
// serverId: <ip@commandPort>, commandPort for port exposed to Sentinel dashboard (transport module)
ReadableDataSource<String, Integer> clusterModeDs = new NacosDataSource<>(remoteAddress, groupId,
clusterMapDataId, source -> {
List<ClusterGroupEntity> groupList = new Gson().fromJson(source, new TypeToken<List<ClusterGroupEntity>>(){}.getType());
return Optional.ofNullable(groupList)
.map(this::extractMode)
.orElse(ClusterStateManager.CLUSTER_NOT_STARTED);
});
ClusterStateManager.registerProperty(clusterModeDs.getProperty());
}
private int extractMode(List<ClusterGroupEntity> groupList) {
// If any server group serverId matches current, then it's token server.
if (groupList.stream().anyMatch(this::machineEqual)) {
return ClusterStateManager.CLUSTER_SERVER;
}
// If current machine belongs to any of the token server group, then it's token client.
// Otherwise it's unassigned, should be set to NOT_STARTED.
boolean canBeClient = groupList.stream()
.flatMap(e -> e.getClientSet().stream())
.filter(Objects::nonNull)
.anyMatch(e -> e.equals(getCurrentMachineId()));
return canBeClient ? ClusterStateManager.CLUSTER_CLIENT : ClusterStateManager.CLUSTER_NOT_STARTED;
}
private Optional<ServerTransportConfig> extractServerTransportConfig(List<ClusterGroupEntity> groupList) {
return groupList.stream()
.filter(this::machineEqual)
.findAny()
.map(e -> new ServerTransportConfig().setPort(e.getPort()).setIdleSeconds(600));
}
private Optional<ClusterClientAssignConfig> extractClientAssignment(List<ClusterGroupEntity> groupList) {
if (groupList.stream().anyMatch(this::machineEqual)) {
return Optional.empty();
}
// Build client assign config from the client set of target server group.
for (ClusterGroupEntity group : groupList) {
if (group.getClientSet().contains(getCurrentMachineId())) {
String ip = group.getIp();
Integer port = group.getPort();
return Optional.of(new ClusterClientAssignConfig(ip, port));
}
}
return Optional.empty();
}
private boolean machineEqual(/*@Valid*/ ClusterGroupEntity group) {
return getCurrentMachineId().equals(group.getServerId());
}
private String getCurrentMachineId() {
// Note: this may not work well for container-based env.
return HostNameUtil.getIp() + SEPARATOR + TransportConfig.getRuntimePort();
}
}
在resources文件夹下创建META-INF/service,,然后创建一个叫做com.alibaba.csp.sentinel.init.InitFunc的文件,在文件中指名实现InitFunc接口的类全路径,内容如下:
com.liang.springcloud.alibaba.init.ClusterInitFunc
添加配置的解析类:
public class ClusterGroupEntity implements Serializable {
private String serverId;
private String ip;
private Integer port;
private Set<String> clientSet;
public String getServerId() {
return serverId;
}
public void setServerId(String serverId) {
this.serverId = serverId;
}
public String getIp() {
return ip;
}
public void setIp(String ip) {
this.ip = ip;
}
public Integer getPort() {
return port;
}
public void setPort(Integer port) {
this.port = port;
}
public Set<String> getClientSet() {
return clientSet;
}
public void setClientSet(Set<String> clientSet) {
this.clientSet = clientSet;
}
@Override
public String toString() {
return "ClusterGroupEntity{" +
"serverId='" + serverId + ''' +
", ip='" + ip + ''' +
", port=" + port +
", clientSet=" + clientSet +
'}';
}
}
在Nacos中添加动态规则配置,以及token server与token client的配置:
DataId:cloudalibaba-sentinel-clusterServer-flow-rules Group:SENTINEL_GROUP 配置内容(json格式):
[
{
"resource" : "/order/{id}", // 限流的资源名称
"grade" : 1, // 限流模式为:qps,线程数限流0,qps限流1
"count" : 20, // 阈值为:20
"clusterMode" : true, // 是否是集群模式,集群模式为:true
"clusterConfig" : {
"flowId" : 111, // 全局唯一id
"thresholdType" : 1, // 阈值模式为:全局阈值,0是单机均摊,1是全局阀值
"fallbackToLocalWhenFail" : true // 在 client 连接失败或通信失败时,是否退化到本地的限流模式
}
}
]
DataId:cloudalibaba-sentinel-clusterServer-cluster-client-config Group:SENTINEL_GROUP 配置内容(json格式):
{
"requestTimeout": 20
}
DataId:cloudalibaba-sentinel-clusterServer-cluster-map Group:SENTINEL_GROUP 配置内容(json格式):
[{
"clientSet": ["10.133.40.30@8721", "10.133.40.30@8722"],
"ip": "10.133.40.30",
"serverId": "10.133.40.30@8720",
"port": 18730 //这个端口是token server通信的端口
}]
重新启动服务,并访问接口,我们可以看到流控规则与集群流控都自动配置完成。我们需要测试,我们集群流控是否已经生效。
不断执行以下命令:
ab -n 100 -c 50 http://localhost:9091/order/1 ab -n 100 -c 50 http://localhost:9092/order/3 ab -n 100 -c 50 http://localhost:9093/order/1
测试效果图:
我们从实时监控图上可以看出,资源名为/order/{id},整个集群的QPS为20,跟我们的配置是一样的。当作为token server的机器挂掉后,集群限流会退化到 local 模式的限流,即在本地按照单机阈值执行限流检查。

Token Server 分配配置:

上面这张图可以很好帮忙我们解释嵌入模式的具体实现。通过配置信息解析,管理我们的token server与token client。
适用范围:
嵌入模式适合某个应用集群内部的流控。由于隔离性不佳,token server会影响应用本身,需要限制 token server 的总QPS。
独立模式部署
独立模式相对于嵌入模式而言就是将token server与应用隔离,进行独立部署。将嵌入模式中token server和token client分离,分别进行配置。我们只需要将 InitFunc 实现类进行拆分。
token server的nacos配置
server的名称空间配置,(集群的namespace或客户端项目名)如下:
DataId:cluster-server-namespace-set Group:SENTINEL_ALONE_GROUP 配置内容(json格式):
[
"cloudalibaba-sentinel-cluster-client-alone"
]
server的通信端口配置,如下:
DataId:cluster-server-transport-config Group:SENTINEL_ALONE_GROUP 配置内容(json格式):
{
"idleSecods":600,
"port": 18730
}
Token sever的流控限制配置,如下:
DataId:cluster-server-flow-config Group:SENTINEL_ALONE_GROUP 配置内容(json格式):
{
"exceedCount":1.0,
"maxAllowedQps":20000,
"namespace":"cloudalibaba-sentinel-cluster-client-alone"
}
token server的host地址与端口号配置,如下:
DataId: cluster-server-config Group:SENTINEL_ALONE_GROUP 配置内容(json格式):
{
"serverHost": "10.133.40.30",
"serverPort": 18730
}
token server的InitFunc类:
/**
* @PROJECT_NAME: SpringCloud-Learning
* @USER: yuliang
* @DESCRIPTION:
* @DATE: 2021-04-01 10:01
*/
public class ClusterServerInitFunc implements InitFunc {
//nacos集群地址
private final String remoteAddress = "localhost:8848";
//配置的分组名称
private final String groupId = "SENTINEL_ALONE_GROUP";
//配置的dataId
private final String namespaceSetDataId = "cluster-server-namespace-set";
private final String serverTransportDataId = "cluster-server-transport-config";
private final String serverFlowDataId = "cluster-server-flow-config";
@Override
public void init() {
//监听特定namespace(集群的namespace或客户端项目名)下的集群限流规则
initPropertySupplier();
// 设置tokenServer管辖的作用域(即管理哪些应用)
initTokenServerNameSpaces();
// Server transport configuration data source.
//Server端配置
initServerTransportConfig();
// 初始化最大qps
initServerFlowConfig();
//初始化服务器状态
initStateProperty();
}
private void initPropertySupplier(){
// Register cluster flow rule property supplier which creates data source by namespace.
// Flow rule dataId format: ${namespace}-flow-rules
ClusterFlowRuleManager.setPropertySupplier(namespace -> {
ReadableDataSource<String, List<FlowRule>> ds = new NacosDataSource<>(remoteAddress, groupId,
namespace + Constants.FLOW_POSTFIX,
source -> JSON.parseObject(source, new TypeReference<List<FlowRule>>() {}));
return ds.getProperty();
});
// Register cluster parameter flow rule property supplier which creates data source by namespace.
ClusterParamFlowRuleManager.setPropertySupplier(namespace -> {
ReadableDataSource<String, List<ParamFlowRule>> ds = new NacosDataSource<>(remoteAddress, groupId,
namespace + Constants.PARAM_FLOW_POSTFIX, source -> JSON.parseObject(source, new TypeReference<List<ParamFlowRule>>() {}));
return ds.getProperty();
});
}
private void initTokenServerNameSpaces(){
// Server namespace set (scope) data source.
ReadableDataSource<String, Set<String>> namespaceDs = new NacosDataSource<>(remoteAddress, groupId,
namespaceSetDataId, source -> JSON.parseObject(source, new TypeReference<Set<String>>() {}));
ClusterServerConfigManager.registerNamespaceSetProperty(namespaceDs.getProperty());
}
private void initServerTransportConfig(){
// Server transport configuration data source.
ReadableDataSource<String, ServerTransportConfig> transportConfigDs = new NacosDataSource<>(remoteAddress,
groupId, serverTransportDataId,
source -> JSON.parseObject(source, new TypeReference<ServerTransportConfig>() {}));
ClusterServerConfigManager.registerServerTransportProperty(transportConfigDs.getProperty());
}
private void initServerFlowConfig(){
// Server namespace set (scope) data source.
ReadableDataSource<String, ServerFlowConfig> serverFlowConfig = new NacosDataSource<>(remoteAddress, groupId,
serverFlowDataId, source -> JSON.parseObject(source, new TypeReference<ServerFlowConfig>() {}));
ClusterServerConfigManager.registerGlobalServerFlowProperty(serverFlowConfig.getProperty());
}
private void initStateProperty() {
ClusterStateManager.applyState(ClusterStateManager.CLUSTER_SERVER);
}
}
token client的nacos配置
客户端请求超时配置,如下:
DataId:cluster-client-config Group:SENTINEL_ALONE_GROUP 配置内容(json格式):
{
"requestTimeout": 20
}
流控限流配置,如下:
DataId: cloudalibaba-sentinel-cluster-client-alone-flow-rules Group:SENTINEL_ALONE_GROUP 配置内容(json格式):
[
{
"resource" : "/order/{id}", // 限流的资源名称
"grade" : 1, // 限流模式为:qps
"count" : 30, // 阈值为:30
"clusterMode" : true, // 集群模式为:true
"clusterConfig" : {
"flowId" : 111, // 全局唯一id
"thresholdType" : 1, // 阈值模式为:全局阈值
"fallbackToLocalWhenFail" : true // 在 client 连接失败或通信失败时,是否退化到本地的限流模式
}
}
]
热点限流配置,如下:
DataId:cloudalibaba-sentinel-cluster-client-alone-param-rules Group:SENTINEL_ALONE_GROUP 配置内容(json格式):
[
{
"resource" : "order", // 限流的资源名称
"paramIdx" : 1, //参数索引
"grade" : 1, // 限流模式为:qps
"count" : 10, // 阈值为:10
"clusterMode" : true, // 集群模式为:true
"clusterConfig" : {
"flowId" : 121, // 全局唯一id
"thresholdType" : 1, // 阈值模式为:全局阈值
"fallbackToLocalWhenFail" : true // 在 client 连接失败或通信失败时,是否退化到本地的限流模式
},
"paramFlowItemList":[ //索引为1的参数值为hot时,接口阈值为50,其他值均为10
{
object: "hot",
count: 50,
classType: "java.lang.String"
}
]
}
]
Token client的InitFunc类:
/**
* @PROJECT_NAME: SpringCloud-Learning
* @USER: yuliang
* @DESCRIPTION:
* @DATE: 2021-04-01 17:47
*/
public class ClusterClientInitFunc implements InitFunc {
//项目名称
private static final String APP_NAME = AppNameUtil.getAppName();
//nacos集群地址
private final String remoteAddress = "localhost:8848";
//nacos配置的分组名称
private final String groupId = "SENTINEL_ALONE_GROUP";
//项目名称 + Constants的配置名称,组成配置的dataID
private final String flowDataId = APP_NAME + Constants.FLOW_POSTFIX;
private final String paramDataId = APP_NAME + Constants.PARAM_FLOW_POSTFIX;
private final String configDataId = "cluster-client-config";
private final String serverDataId = "cluster-server-config";
@Override
public void init() throws Exception {
// Register client dynamic rule data source.
//客户端,动态数据源的方式配置sentinel的流量控制和热点参数限流的规则。
initDynamicRuleProperty();
// Register token client related data source.
// Token client common config
// 集群限流客户端的配置属性
initClientConfigProperty();
// Token client assign config (e.g. target token server) retrieved from assign map:
//初始化Token客户端
initClientServerAssignProperty();
//初始化客户端状态
initStateProperty();
}
private void initDynamicRuleProperty() {
//流量控制的DataId分别是APP_NAME + Constants.FLOW_POSTFIX;热点参数限流规则的DataId是APP_NAME + Constants.PARAM_FLOW_POSTFIX;
ReadableDataSource<String, List<FlowRule>> ruleSource = new NacosDataSource<>(remoteAddress, groupId,
flowDataId, source -> JSON.parseObject(source, new TypeReference<List<FlowRule>>() {}));
FlowRuleManager.register2Property(ruleSource.getProperty());
ReadableDataSource<String, List<ParamFlowRule>> paramRuleSource = new NacosDataSource<>(remoteAddress, groupId,
paramDataId, source -> JSON.parseObject(source, new TypeReference<List<ParamFlowRule>>() {}));
ParamFlowRuleManager.register2Property(paramRuleSource.getProperty());
}
private void initClientConfigProperty() {
ReadableDataSource<String, ClusterClientConfig> clientConfigDs = new NacosDataSource<>(remoteAddress, groupId,
configDataId, source -> JSON.parseObject(source, new TypeReference<ClusterClientConfig>() {}));
ClusterClientConfigManager.registerClientConfigProperty(clientConfigDs.getProperty());
}
private void initClientServerAssignProperty() {
ReadableDataSource<String, ClusterClientAssignConfig> clientAssignDs = new NacosDataSource<>(remoteAddress, groupId,
serverDataId, source -> JSON.parseObject(source, new TypeReference<ClusterClientAssignConfig>() {}));
ClusterClientConfigManager.registerServerAssignProperty(clientAssignDs.getProperty());
}
private void initStateProperty() {
ClusterStateManager.applyState(ClusterStateManager.CLUSTER_CLIENT);
}
}
核心的代码与配置,如上所示,其他代码,可以访问:
<module>cloudalibaba-sentinel-cluster-server-alone9092</module>
<module>cloudalibaba-sentinel-cluster-client-alone9093</module>
测试:
启动cloudalibaba-sentinel-cluster-server-alone9092,我们启动两个实例,模拟集群(可以启动多个):
-Dserver.port=9092 -Dcsp.sentinel.log.use.pid=true -Dserver.port=9094 -Dcsp.sentinel.log.use.pid=true
启动cloudalibaba-sentinel-cluster-client-alone9093,我们启动1个实例,模拟server(实现master选举之后,可以启动多个):
-Dserver.port=9093 -Dcsp.sentinel.log.use.pid=true
不断执行以下命令,进行接口访问测试:
ab -n 100 -c 50 http://localhost:9092/order/1 ab -n 100 -c 50 http://localhost:9094/order/3
我们从实时监控图上可以看出,资源名为/order/{id},整个集群的QPS为30,跟我们的配置是一样的。当作为token server的机器挂掉后,集群限流会退化到 local 模式的限流,即在本地按照单机阈值执行限流检查。

热点限流已经为大家实现了,大家可以自行测试,比较简单,不再累述。
ab -n 100 -c 50 http://localhost:9092/hot_order/1/hot ab -n 100 -c 50 http://localhost:9094/hot_order/1/hot ab -n 100 -c 50 http://localhost:9092/hot_order/1/nothot ab -n 100 -c 50 http://localhost:9094/hot_order/1/nothot
其它
若在生产环境使用集群限流,管控端还需要关注以下的问题:
- Token Server 自动管理、调度(分配/选举 Token Server)
- Token Server 高可用,在某个 server 不可用时自动 failover 到其它机器
总结
集群流控,有两种模式,嵌入模式和独立模式,个人不建议在业务系统使用集群流控,集群流控可以在网关层做,业务层的话可以使用单机流控,相对来说简单好上手。token server目前存在单点问题,需要个人实现master选举,并修改 cluster-server-config的IP即可。
代码示例
本文示例读者可以通过查看下面仓库中的项目,如下所示:
<module>cloudalibaba-sentinel-cluster</module>
Github:https://github.com/jiuqiyuliang/SpringCloud-Learning
到此这篇关于 Sentinel 实现动态配置的集群流控的文章就介绍到这了,想要了解更多相关 Sentinel 项目的其他应用和集群流控的其他内容请搜索W3Cschool以前的文章或继续浏览下面的相关文章,希望大家以后多多支持!


