背景
说起应用分层,大部分人都会认为这个不是很简单嘛,就 Controller,Service,Mapper 三层。看起来简单,很多人其实并没有把他们职责划分开,在很多代码中,Controller 做的逻辑比 Service 还多,Service 往往当成透传了,这其实是很多人开发代码都没有注意到的地方,反正功能也能用,至于放哪无所谓呗。这样往往造成后面代码无法复用,层级关系混乱,对后续代码的维护非常麻烦。
的确在这些人眼中分层只是一个形式,前辈们的代码这么写的,其他项目代码这么写的,那么我也这么跟着写。
但是在真正的团队开发中每个人的习惯都不同,写出来的代码必然带着自己的标签,有的人习惯 Controller 写大量的业务逻辑,有的人习惯在 Service 中之间调用远程服务。
这样就导致了每个人的开发代码风格完全不同,后续其他人修改的时候,一看,我靠这个人写的代码和我平常的习惯完全不同,修改的时候到底是按着自己以前的习惯改,还是跟着前辈们走。
这又是个艰难的选择,选择一旦有偏差,你的后辈又维护你的代码的时候,恐怕就要骂人了。
所以一个好的应用分层需要具备以下几点:
- 方便后续代码进行维护扩展
- 分层的效果需要让整个团队都接受
- 各个层职责边界清晰
如何进行分层
阿里规范
在阿里的编码规范中约束的分层如下图:

①开放接口层:可直接封装 Service 方法暴露成 RPC 接口;通过 Web 封装成 http 接口;进行网关安全控制、流量控制等。
②终端显示层:各个端的模板渲染并执行显示的层。当前主要是 velocity 渲染,JS 渲染,JSP 渲染,移动端展示等。
③Web 层:主要是对访问控制进行转发,各类基本参数校验,或者不复用的业务简单处理等。
④Service 层:相对具体的业务逻辑服务层。
⑤Manager 层:通用业务处理层。
它有如下特征:
- 对第三方平台封装的层,预处理返回结果及转化异常信息。
- 对 Service 层通用能力的下沉,如缓存方案、中间件通用处理。
- 与 DAO 层交互,对多个 DAO 的组合复用。
⑥DAO 层:数据访问层,与底层 MySQL、Oracle、Hbase 进行数据交互。
阿里巴巴规约中的分层比较清晰简单明了,但是描述得还是过于简单了,以及 Service 层和 Manager 层有很多同学还是有点分不清楚之间的关系,就导致了很多项目中根本没有 Manager 层的存在。
下面介绍一下具体业务中应该如何实现分层。
优化分层
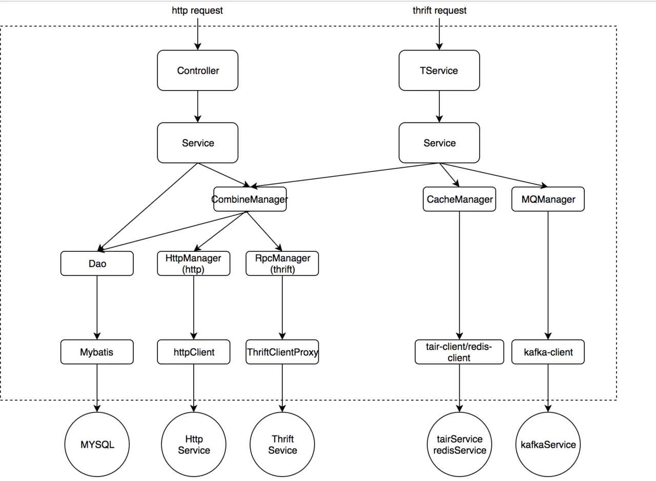
从我们的业务开发中总结了一个较为的理想模型,这里要先说明一下由于我们的 RPC 框架选用的是 Thrift 可能会比其他的一些 RPC 框架例如 Dubbo 会多出一层,作用和 controller 层类似。

最上层 Controller 和 TService 是我们阿里分层规范里面的第一层:轻业务逻辑,参数校验,异常兜底。
通常这种接口可以轻易更换接口类型,所以业务逻辑必须要轻,甚至不做具体逻辑。
①Service:业务层,复用性较低,这里推荐每一个 Controller 方法都得对应一个 Service,不要把业务编排放在 Controller 中去做,为什么呢?
如果我们把业务编排放在 Controller 层去做的话,如果以后我们要接入 Thrift,我们这里又需要把业务编排在做一次,这样会导致我们每接入一个入口层这个代码都得重新复制一份。
如下图所示:

这样大量的重复工作必定会导致我们开发效率下降,所以我们需要把业务编排逻辑都得放进 Service 中去做:

②Mannager:可复用逻辑层。这里的 Mannager 可以是单个服务的,比如我们的 Cache,MQ 等等,当然也可以是复合的。
当你需要调用多个 Mannager 的时候,这个可以合为一个 Mannager,比如逻辑上的连表查询等。如果是 httpMannager 或 rpcMannager 需要在这一层做一些数据转换。
③DAO:数据库访问层。主要负责“操作数据库的某张表,映射到某个 Java 对象”,DAO 应该只允许自己的 Service 访问,其他 Service 要访问我的数据必须通过对应的 Service。
分层领域模型的转换
在阿里巴巴编码规约中列举了下面几个领域模型规约:
- DO(Data Object):与数据库表结构一一对应,通过 DAO 层向上传输数据源对象。
- DTO(Data Transfer Object):数据传输对象,Service 或 Manager 向外传输的对象。
- BO(Business Object):业务对象。由 Service 层输出的封装业务逻辑的对象。
- AO(Application Object):应用对象。在 Web 层与 Service 层之间抽象的复用对象模型,极为贴近展示层,复用度不高。
- VO(View Object):显示层对象,通常是 Web 向模板渲染引擎层传输的对象。
- Query:数据查询对象,各层接收上层的查询请求。注意超过2个参数的查询封装,禁止使用 Map 类来传输。
| 层次 | 领域模型 |
|---|---|
| Controller/TService | VO/DTO |
| Service/Manager | AO/BO |
| DAO | DO |
每一个层基本都自己对应的领域模型,这样就导致了有些人过于追求每一层都是用自己的领域模型。
这样就导致了一个对象可能会出现 3 次甚至 4 次转换在一次请求中,当返回的时候同样也会出现 3-4 次转换,这样有可能一次完整的请求-返回会出现很多次对象转换。
如果在开发中真的按照这么来,恐怕就别写其他的了,一天就光写这个重复无用的逻辑算了吧。
所以我们得采取一个折中的方案:
- 允许 Service/Manager 可以操作数据领域模型,对于这个层级来说,本来自己做的工作也是做的是业务逻辑处理和数据组装。
- Controller/TService 层的领域模型不允许传入 DAO 层,这样就不符合职责划分了。
- 同理,不允许 DAO 层的数据传入到 Controller/TService。

总结
总的来说业务分层对于代码规范是比较重要,决定着以后的代码是否可复用,是否职责清晰,边界清晰。
当然这种分层其实见仁见智,团队中的所有人的分层习惯也不同,所以很难权衡出一个标准的准则,总的来说只要满足职责逻辑清晰,后续维护容易,就是好的分层。
到此这篇关于 Java 项目中如何正确分层的全部内容就介绍到这了,想要了解更多相关 Java 项目分层的其他内容请搜索W3Cschool以前的文章或继续浏览下面的相关文章,希望大家以后多多支持我们!


