一、跳表的定义
跳跃表是一种随机化数据结构,基于并联的链表,其效率可比拟于二叉查找树(对于大多数操作需要O(log n)平均时间),并且对并发算法友好。
SkipList(跳表)是一种可以代替平衡树的数据结构,默认是按照Key值升序的。SkipList让已排序的数据分布在多层链表中,以0-1随机数决定一个数据的向上攀升与否,通过“空间来换取时间”的一个算法,在每个节点中增加了向前的指针,在插入、删除、查找时可以忽略一些不可能涉及到的结点,从而提高了效率。
在Java的API中已经有了实现:分别是:
ConcurrentSkipListMap(在功能上对应HashTable、HashMap、TreeMap) ;
ConcurrentSkipListSet(在功能上对应HashSet).
确切来说,SkipList更像Java中的TreeMap,TreeMap基于红黑树(一种自平衡二叉查找树)实现的,时间复杂度平均能达到O(log n)。
HashMap是基于散列表实现的,时间复杂度平均能达到O(1)。ConcurrentSkipListMap是基于跳表实现的,时间复杂度平均能达到O(log n)。
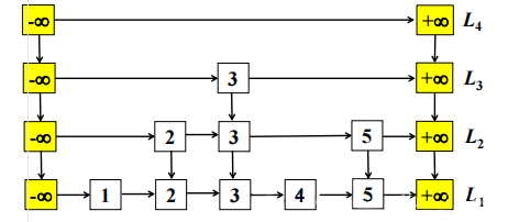
SkipList的性质
(1) 由很多层结构组成,level是通过一定的概率随机产生的。
(2) 每一层都是一个有序的链表,默认是升序
(3) 最底层(Level 1)的链表包含所有元素。
(4) 如果一个元素出现在Level i 的链表中,则它在Level i 之下的链表也都会出现。
(5) 每个节点包含两个指针,一个指向同一链表中的下一个元素,一个指向下面一层的元素。
图示:

二、跳表搜索

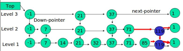
例子:查找元素 117
(1) 比较 21, 比 21 大,往后面找
(2) 比较 37, 比 37大,比链表最大值小,从 37 的下面一层开始找
(3) 比较 71, 比 71 大,比链表最大值小,从 71 的下面一层开始找
(4) 比较 85, 比 85 大,从后面找
(5) 比较 117, 等于 117, 找到了节点。
/**
* 找到元素 val 的前一个节点 即 最高层第一次出现的同一行的前一个元素
*/
private Node findPreNode(int val){
Node first = head.getFirst();//从最上层的头节点开始搜索
while (first!=null){
if(first.data < val && first.next.data > val){
if(first.down == null){break;}
first = first.down;//往下搜索
}else if(first.data < val && first.next.data < val){
first = first.next;//往右搜索
}else if(first.data < val && first.next.data == val){
return first;
}
}
return null;
}
三、插入元素
先确定该元素要占据的层数 K(采用丢硬币的方式,这完全是随机的)然后在 Level 1 … Level K 各个层的链表都插入元素。
/**
* 随机获取高度,(相当于抛硬币连续出现正面的次数)
* @return
*/
private int getLeavel(){
int k = 0;
while(rd.nextInt(2) == 1){
k ++;
}
return k;
}
例子:插入 119, K = 2

如果 K 大于链表的层数,则要添加新的层。
例子:插入 119, K = 4

四、删除元素
从上往下删除

/**
* 向跳表中删除元素,从上往下删除,每次找到所在行的前一个节点
* @param val
* @return 如果找不到 待删除元素 则返回 false
*/
boolean delete(int val){
Node lindPre = findPreNode(val);//找到待删除元素的最上层的前一个节点
if(lindPre == null){
return false;
}
while (true){
lindPre.next = lindPre.next.next;
lindPre = lindPre.down;//往下遍历,直到最底下一层
if(lindPre==null){break;}//跳出循环
//找到待删除元素所在行的前一个节点
while (lindPre.next.data != val){
lindPre = lindPre.next;
}
}
size--;
return true;
}
五、完整代码
package com.longstudy.algorithm;
import java.util.LinkedList;
import java.util.Random;
/**
* @anthor longzx
* @create 2021 05 21 15:20
* @Description 跳表抽象数据结构
**/
public class SkipList {
//使用头插法插入新节点
LinkedList<Node> head;//每一行的头结点,相当于跳表的第一列, 默认设置为 Integer.MIN_VALUE
LinkedList<Node> tail;//每一行大最后一个节点,相当与跳表的最后一列 Integer.MAX_VALUE
Random rd ;//用于生成随机数数
int hight=-1;//当前跳表的层数,hight从0开始,初始值为-1,
int size;//所有的节点数
public SkipList(){
this.head = new LinkedList<>();
this.tail = new LinkedList<>();
this.rd = new Random();
}
public static void main(String[] args) {
SkipList sl = new SkipList();
int[] arr = new int[500];
for (int i = 0; i < 500; i++) {
arr[i] = (int)(Math.random()*600);
}
sl.arrayToSkipList(arr);
sl.showSkipList();
System.out.println(sl.find(100));
System.out.println(sl.find(50));
System.out.println(sl.find(99));
System.out.println("清空跳表");
sl.clear();
sl.showSkipList();
}
/**
* 节点内部类
*/
private class Node{
int data;//存放数据
Node next;//指向右边节点
Node down; //指向下面节点
int level;//当前所在的层
public Node(){}
public Node(int data,int level){
this.data = data;
this.level = level;
}
public Node(int data,int level,Node next,Node down){
this.data = data;
this.level = level;
this.next = next;
this.down =down;
}
}
/**
* 向跳表中加添加元素
* 是否考虑重复元素??????????
* @param val
* @return
*/
boolean add(int val){
int k = getLeavel();//获得层数
//层数比当前大的时候,增加新的层
if(k>hight){
int i = k-hight;
for (int j = 1; j <=i; j++) {
//新增头节点和尾节点
Node h = new Node(Integer.MIN_VALUE,hight+j);
if(head.size()>0){
h.down = head.getFirst();//往下指
}
Node t = new Node(Integer.MAX_VALUE,hight+j);//尾
if(tail.size()>0){
t.down = tail.getFirst();
}
h.next=t;//头指向尾
tail.addFirst(t);
head.addFirst(h);
}
hight =k;//修改当前的跳表层数
}
return addFromK(val,k);//从第k层添加元素
}
/**
* 从跳表的第k层新增元素
* 被 add(int val) 方法调用
*
*/
boolean addFromK(int val,int k){
Node preNewNode = new Node(val,k);
Node preLine = head.get(hight-k);//获取新增节点所在层的头节点
while (preLine != null){
while (preLine.next.data < val){//往右搜索
preLine = preLine.next;
}
preNewNode.next = preLine.next;
preLine.next = preNewNode;
//如果不是第一层,则建立下一层的新节点
if (preNewNode.level>0){
Node newNode = new Node(val,preNewNode.level-1);
preNewNode.down = newNode;//往下指向新节点
preNewNode = newNode;
}
//往下层建立新节点
preLine = preLine.down;
}
size++;//跳表中的元素数量加一
return true;
}
/**
* 随机获取高度,(相当于抛硬币连续出现正面的次数)
* @return
*/
private int getLeavel(){
int k = 0;
while(rd.nextInt(2) == 1){
k ++;
}
return k;
}
/**
* 向跳表中删除元素,从上往下删除,每次找到所在行的前一个节点
* @param val
* @return 如果找不到 待删除元素 则返回 false
*/
boolean delete(int val){
Node lindPre = findPreNode(val);//找到待删除元素的最上层的前一个节点
if(lindPre == null){
return false;
}
while (true){
lindPre.next = lindPre.next.next;
lindPre = lindPre.down;//往下遍历,直到最底下一层
if(lindPre==null){break;}//跳出循环
//找到待删除元素所在行的前一个节点
while (lindPre.next.data != val){
lindPre = lindPre.next;
}
}
size--;
return true;
}
/**
* 销毁跳表中的所有元素
*/
void clear(){
this.hight=-1;
this.size =0;
this.head = null;
this.tail = null;
}
/**
* 查找跳表中是否存在该元素
* @param val
* @return
*/
boolean find(int val){
return findPreNode(val) !=null;
}
/**
* 找到元素 val 的前一个节点 即 最高层第一次出现的同一行的前一个元素
*/
private Node findPreNode(int val){
Node first = head.getFirst();//从最上层的头节点开始搜索
while (first!=null){
if(first.data < val && first.next.data > val){
if(first.down == null){break;}
first = first.down;//往下搜索
}else if(first.data < val && first.next.data < val){
first = first.next;//往右搜索
}else if(first.data < val && first.next.data == val){
return first;
}
}
return null;
}
/**
* 将数组中的元素添加到跳表中
* @param arr
*/
void arrayToSkipList(int[] arr){
int len = arr.length;
for (int i = 0; i < len; i++) {
add(arr[i]);
}
}
/**
* 从上到下打印跳表的内容
*/
void showSkipList(){
System.out.println("元素个数为:"+size);
//从上往下逐层打印
for (int i = 0; i <=hight ; i++) {
Node linFirst = head.get(i);
System.out.print("第"+linFirst.level+"层: "+"head -> ");
linFirst = linFirst.next;//跳过第一列的元素
while (linFirst != null){
if(linFirst.next != null){
System.out.print(""+linFirst.data +' '+"-> ");//+ " height:"+linFirst.level
}else {
System.out.println("tail");
}
linFirst = linFirst.next;
}
System.out.println();
}
}
}
到此这篇关于 Java 数据结构之跳表的介绍以及详细操作内容的文章就介绍到这了,想要了解更多相关 Java 跳表内容请搜索W3Cschool以前的文章或继续浏览下面的相关文章,希望大家以后多多支持我们!


